CA-IF1044S-Q1
量产
具有±58故障保护和远程唤醒的CAN收发器
11898 2:2016定义的唤醒序列。CA-IF1044V包含VIO电压,其 内部的逻辑电平转换支持收发器接口直接连接3.3V或 者5V逻辑电平。该器件支持总线故障保护电压±58V, 包含许多保护功能,如热关断,TXD显性超时保护和电 源欠压保护,以提高器件和CAN的稳定性。


-
特性
符合 IS11898-2:2016 和 IS11898-5:2007 物理层标准
所有器件均支持经典 CAN 和 5Mbps CAN FD(灵活数据速率)
工作模式
常规模式
低功耗待机模式,支持远程唤醒请求未上电时的理想无源特性
总线和逻辑引脚处于高阻态(无负载)
上电和掉电时总线和 RXD 输出上无毛刺脉冲VIO支持3.0V到5.5V
保护特性
总线故障保护:±58 V
VCC和VIO电源引脚上具有欠压保护
驱动器显性超时 (TXD DTO) - 数据速率低至4kbps
热关断保护 (TSD)接收器共模输入电压:±30 V
典型循环延迟:160ns
结温范围:-55°C 至 150°C
可提供SOIC8封装和无引线DFN8封装(3.0mm x 3.0mm)
通过AEC-Q100车规认证:
工作环境温度范围Grade 1:-40℃~125℃
-
应用
-
车身控制模块
-
汽车网关
-
高级驾驶辅助系统(ADAS)
-
信息娱乐系统
-
-
器件信息
零件号 封装 封装尺寸(标称值) CA-IF1044VD-Q1 DFN8 3.0mm x 3.0mm CA-IF1044D-Q1 CA-IF1044VS-Q1 SOIC8(S) 4.9mm x 3.9mm CA-IF1044S-Q1 -
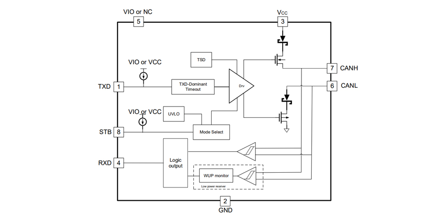
简化通道结构图
-
技术文档
文档名称
文件种类
更新日期
-
文件种类: 规格书
更新日期: 2023.09.01
-
文件种类: APPNOTE
更新日期: 2023.08.15
-
-
认证标准
认证名称
认证种类
认证编号
认证日期
-
认证种类: C&S认证
认证编号: P22_0312_IOPT_CA-IF1044_report00
认证日期: 2022.12.22
-
认证种类: 可靠性
认证编号: CA-IF1044X-Q1_V1.1
认证日期: 2023.02.21
-